欢迎访问宝鸡市体育局网站!
本网站支持IPv6
长者模式
当前位置:
首页 > 网上服务 > 附件下载

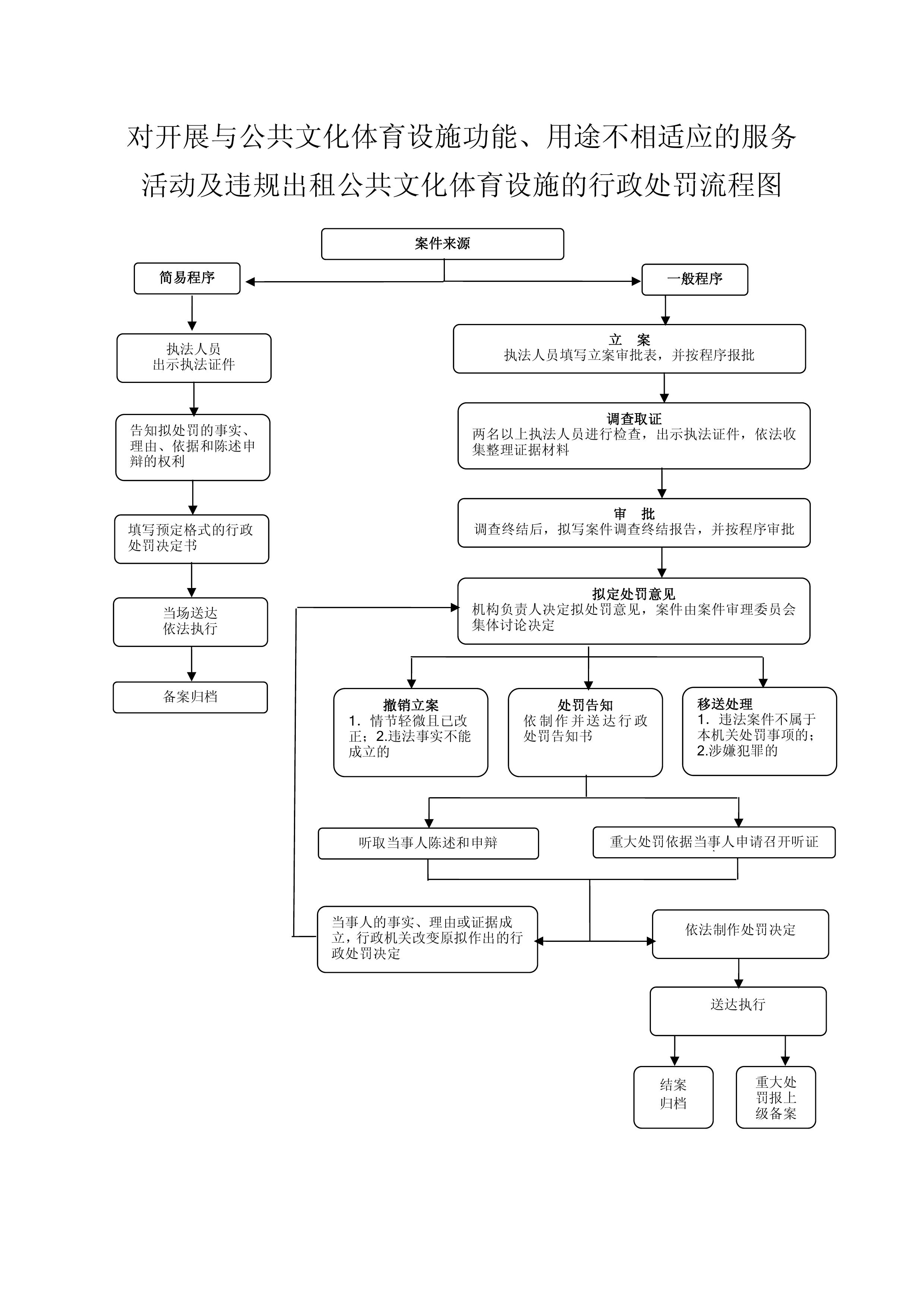
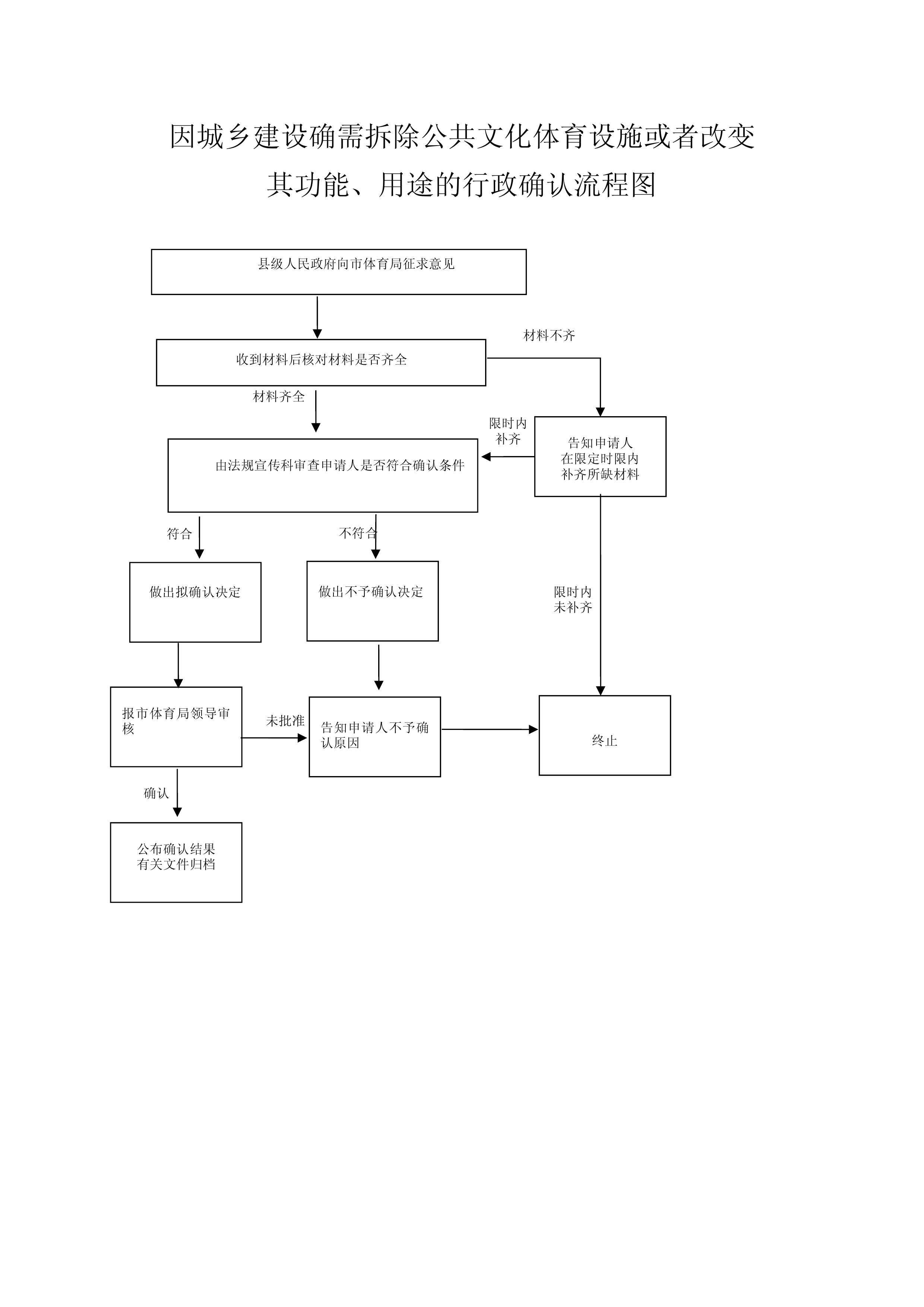
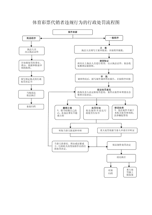
宝鸡市体育局权力运行流程图

来源:宝鸡市体育局 发布时间:2025-07-15 08:46

主办:宝鸡市体育局 

地址:宝鸡市渭滨区石坝河石鼓路1号体育馆四楼 电话:0917-3365833

陕ICP备12009282号 网站标识码:6103000013

陕公网安备 61030202000386